Making a Laser Communicator 21 Steps Circuit Diagram 2. Waits for laser input. 3.Once laser input is received, a "snapshot" of the active lasers is saved to a temporary array. 4.This temporary array is compared to the reference array created in step 1. 5.Once a match is found, the character associated with that input is displayed . 6. This process is repeated until all laser tubes are For this step, you are going to need the battery from "Step 2: Disassemble the Laser Pointer (a)" and Electrical Tape. Use the tape to adhere the ends of the wire to the battery. MAKE SURE that the positive side of the battery is wired facing the Switch *NOTE* Make sure the POSITIVE side of the battery is wired facing TOWARDS the SWITCH

In this post, I'll show you how to build a simple, inexpensive laser communicator in which you can safely send a wireless data signal over a laser beam. We will build a transmitter and a receiver, and the setup will operate very much like a radio station, except that we will send the signal over a laser beam rather than a radio wave.

Making a Laser Communicator : 21 Steps Circuit Diagram
Please watch: "how to make a pen for wood writing - easy way at home" https://www.youtube.com/watch?v=dbVRj4KyEoo-~-~~-~~~-~~-~-how to make laser communicati For more details about this project, please click this link to see the full article: http://www.allaboutcircuits.com/projects/build-a-laser-communication-sys Credits go to Make Magazine for the ideaLaser communication is generally used to transmit data wirelessly through a laser beam. This demonstration is a more

You won't be hosting any parties with this system, but you could easily have a private conversation over the system. So that's how you can build a very basic laser-based communication system for under $10. If you want 2-way communication, build a second copy of the system so that each side has both a receiver and transmitter. Laser is used in wide variety of applications, from Blu-ray driver to high powered cutting torch. There are also many classifications of laser technologies. Here we use them for communication and receive an audio signal at the receiver. Laser technology is used in satellite communication system, optic fiber communication system etc.

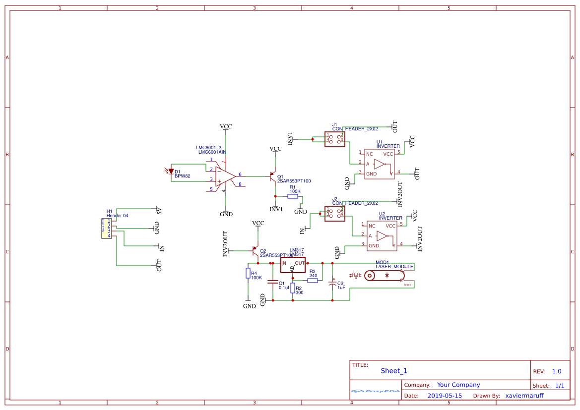
how to make Laser communication system Circuit Diagram
Let's do something more than make a dot on the wall with a laser: let's build a communication system for less than $10. Safety First: Even before starting this project I want to mention to always be careful with lasers: even a weak laser can cause permanent damage to the human eye in a few seconds. More powerful lasers may cause blindness
Fig. 2: Laser Communication system: Receiver circuit. Assemble the transmitter and receiver circuits on separate PCBs and enclose in suitable cabinets. In the transmitter cabinet, fix two terminals for connecting the audio signal. Fix switch S1 on the front panel and the laser diode (LD1 or laser pointer) to the rear side of the cabinet.