Printed Circuit Board Manufacturing Defects Circuit Diagram Common Printed Circuit Board Design Mistakes and How to Avoid Them. Written by Angie Brown Posted on March 14, 2024 at 8:27 AM Tweet; At the base of all printed circuit boards is the material. We have to start somewhere, so, let's talk about the material. PCBs are built-to-print products, and although they are very similar, no matter the What really adds to the cost of PCB production are errors in the design of Printed Circuit Boards from the start. There are a number of common mistakes to be aware of, and to try and avoid. There are numerous methods available to avoid most of these common PCB design mistakes, Follow best practices, including design reviews and There are a few mistakes that I see over and over when it comes to hardware design. More specifically, I see errors with the design of the Printed Circuit Board (PCB) that connects and holds all of the electronic components together. Let's take a closer look at the 5 most common PCB mistakes that I see when reviewing other designs. #1 - Incorrect landing patterns I'll start with the mistake

Designing a Printed Circuit Board (PCB) requires precision, attention to detail, and a deep understanding of both the electrical and mechanical aspects of the circuit. we will explore the most common PCB design mistakes to avoid in 2025 and provide insights on how to improve your design process. 1. Inadequate Planning and Requirements Explore the 10 most common PCB design mistakes and learn how to avoid them. This comprehensive guide covers issues like trace geometry, trace width, via types, and pad patterns, offering tips on improving design quality, reducing manufacturing risks, and enhancing product reliability. Printed Circuit Boards (PCBs) are critical components in Master the art of PCB design with insights into avoiding common mistakes in your PCB design. Create flawless electronics. Dive in now! PCBLOOP. Office: 86-755-2381 9569 Mobile: 86-186-6620 2630 Email: a Printed Circuit Board (PCB) is a flat board made of non-conductive material, often fiberglass, with conductive pathways etched onto its

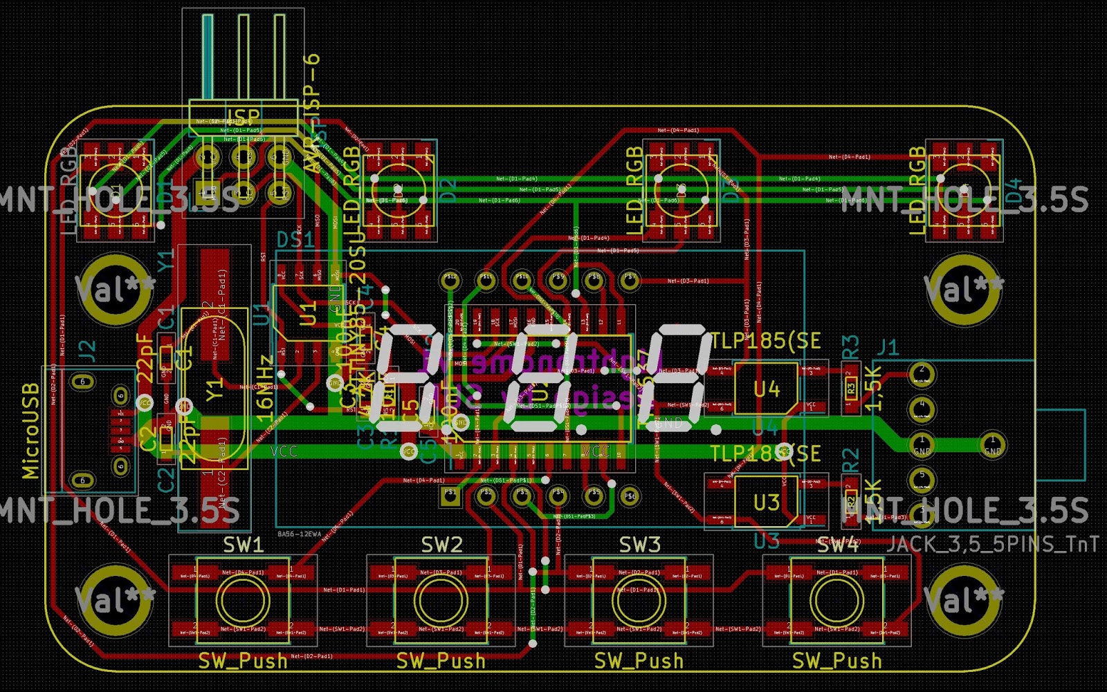
The 10 most common mistakes to avoid in PCB design Circuit Diagram
Common mistakes in printed circuit board design, such as Layout Design mistake, inadequate placement mistake, signal integrity issues, or thermal management issues, cannot be compromise because it affects the overall performance of the circuit. Identifying and elimination these errors post-manufacturing can be a complex and costly endeavor. A matching circuit, like an LC pi-network, is also usually required between the antenna and the transceiver. This allows you to fine tune the antenna impedance. 4. Decoupling capacitors not used or improperly placed. Most components in a design need a clean, stable voltage. Decoupling capacitors on the power supply rail help serve this function.
3 - Wrong position of the decoupling capacitors. Decoupling capacitors are required on the PCB power supply lines to ensure a stable power supply free from transients or oscillations to all board components. It is absolutely necessary that these capacitors are always connected in parallel with the power supply and placed as close as possible to the pins of the components that require power.